浙江省 “民生意杯 ”第七届大学生统计调查方案设计大赛共有来自全省76所学校(含独立学院)的 513 个作品报名参赛。经过双向匿名网评, 共122个作品入围现场答辩。我校派出10支队伍参加初赛,5支队伍成功入围现场答辩,最终获一等奖4组、二等奖1组、三等奖4组,打破了历年来每年只能获得1组省一等奖的惯例,实现了历史性突破。同时,我校获得最佳组织奖。
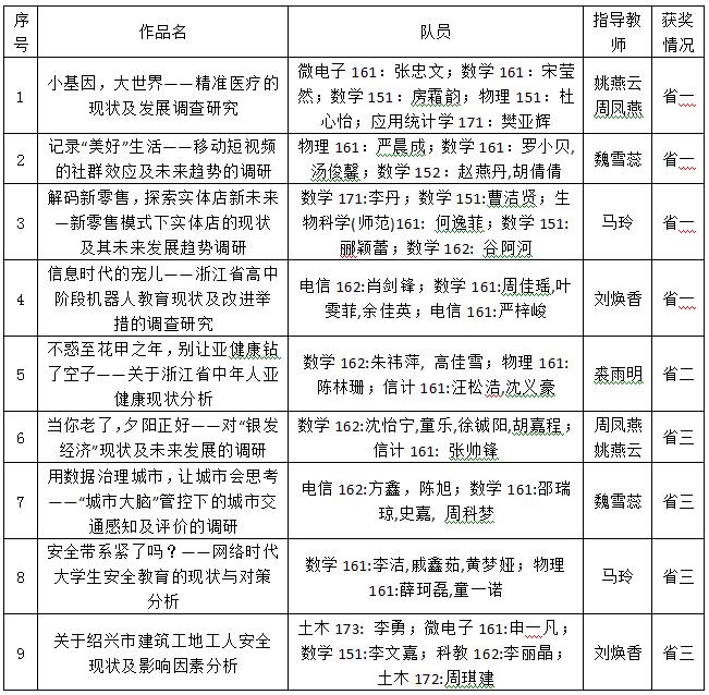
获奖名单如下:

我校自2012年参加该赛事以来,获奖率均超过80%,今年获奖率90%,仅低于浙江财经大学,全省排名第二。获省一等奖的数量仅低于浙江工商大学和浙江财经大学,全省排名第三。该竞赛旨在加深大学生对系统学科知识的理解,促进调查分析技能的培养,进一步训练学生的信息调查、数据处理、统计分析技能,同时达到关心社会、了解社会,提高发现问题、分析问题及解决实际问题能力的目的。该竞赛鼓励参赛学生联系实际,突出时代主题,关注民情民意,用建设性态度积极研究我国改革开放和现代化建设过程中出现的新情况、新问题,独立思考,以小见大,创新认识,开阔视野,有利于学生社会责任感的培养。

编辑:张颖 谷江稳