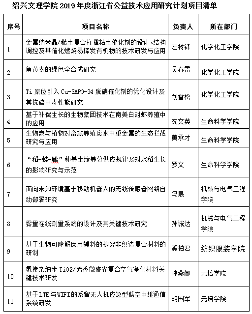
日前,浙江省自然科学基金委员会发文公布了2019年度浙江省自然科学基金项目(浙科金发〔2018〕3号)(http://www.zjnsf.gov.cn/h/01/news_view.aspx?appid=GUD15BBC19BFC6558F1D7017C1046B5D5F9),浙江省科学技术厅 浙江省自然科学基金委员会发文公布了2019年度浙江省公益技术应用研究计划项目(浙科发基〔2018〕183号)(http://www.zjnsf.gov.cn/h/01/news_view.aspx?AppId=GUD9845F4B299976C2BC3D300D9734D18DF),我校共获准主持29项,其中数理信息学院7项、化学化工学院5项、生命科学学院5项、机械与电气工程学院4项、土木工程学院3项、元培学院3项、纺织服装学院1项、医学院1项。其中由土木工程学院李博老师主持申报的项目《THMC多场耦合作用下岩石裂隙的剪切特性研究》获批为2019年度浙江省自然科学基金杰青项目,这是我校首次获得省自然科学基金杰青项目。具体项目见清单。



编辑:张颖 严许媖